遼寧住建廳發布關于核準2025年第六批建筑業企業資質延續的公告
中杭集團專業辦理代理記賬、公司注冊、稅務籌劃、資質代辦、審計評估、增資減資、清理亂賬、財務外包、政策申請、股權設計、法律等服務,如有需要隨時聯系小編進行咨詢。
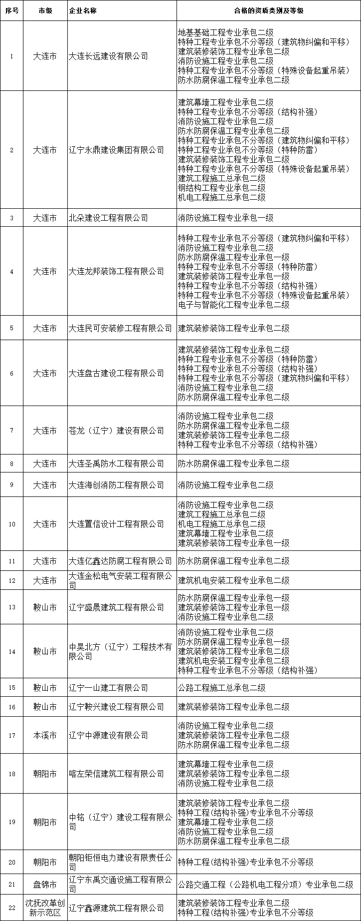
根據《建筑業企業資質管理規定》有關規定,現將我廳審查核準的大連長遠建設有限公司等22家企業申請建筑業企業資質延續的名單予以公布。
核準通過的企業登錄遼寧政務服務網(https://www.lnzwfw.gov.cn/)——個人中心——我的辦件中查看辦件進度,點擊查看詳情按鈕進入詳情頁面,再點擊公示附件按鈕可下載電子證書。電子證書自作出決定之日起十日內頒發。
特此公告。
